Instance Verification Kit (IVK)
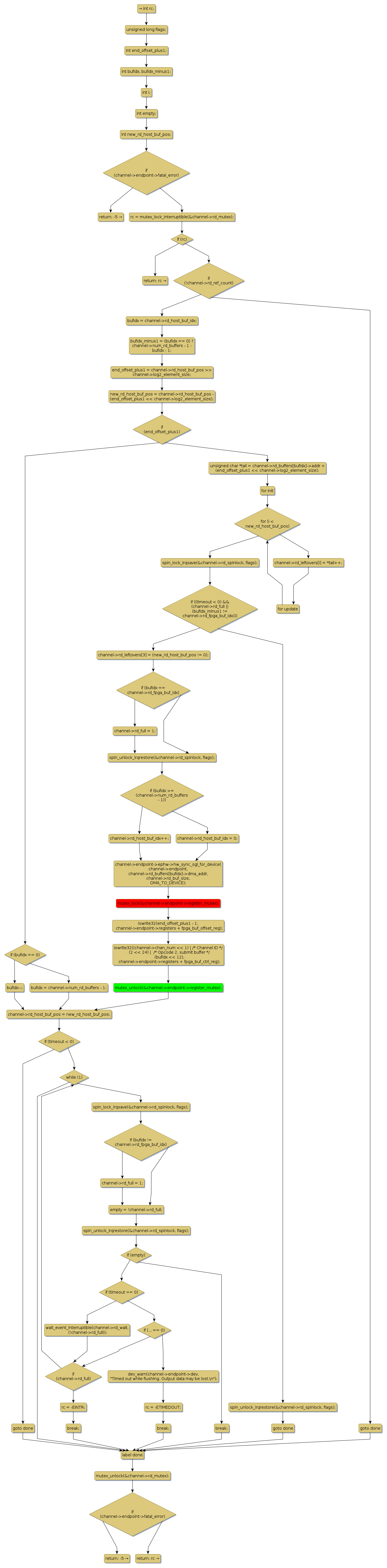
mutex lock @ [28585+47+/linux-3.19-rc1/drivers/char/xillybus/xillybus_core.c]
Instance Signature: register_mutex
|
The Matching Pair Graph:
|
|
Function Name
|
Control Flow Graph (CFG)
|
Events Flow Graph (EFG)
|
Source Correspondence
|
|
xillybus_myflush
|
|
|
[26347+16+/linux-3.19-rc1/drivers/char/xillybus/xillybus_core.c]
|